Zugriffsfreundlicheren Modus aktivieren
Zum Hauptinhalt wechseln
Zugriffsfreundlicheren Modus deaktivieren
Theseus Hilfe
Theseus Hilfe
Theseus Hilfe
>
Wiki-Seiten
>
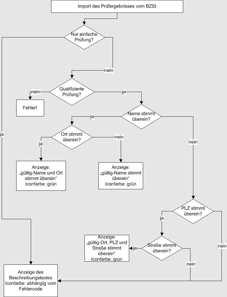
USTID-Prüfungsablauf
Wiki-Seiten
USTID-Prüfungsablauf
Seitenverlauf
|
Eingehende Hyperlinks
Schnellstart
Alle Websiteinhalte einblenden
Listen
Dokumente
JT-Help Dokumente
JT-Help Dokumentencenter
Gast-Wiki
Gast-Dokumente
Wiki-Seiten
Homepage
SharePoint Dienstleistungen
Kürzlich bearbeitet
Auf dem Server ist ein Fehler aufgetreten.
Alle Seiten anzeigen
<-Einfache Verifizierung der UStID
Prüfungsablauf.